Elbiler og opladning
Ønsker du at placere en ladestander på privat grund og trække ladekablet til vejareal, når bilen skal oplades, så skal du ansøge om vejmyndighedens tilladelse. Dette gælder uanset om du bor langs en privat fællesvej eller en offentlig vej.
Vejmyndigheden vurderer ansøgningerne ud fra samme grundprincipper, men hver enkelt ansøgning behandles ud fra de individuelle forhold, der gør sig gældende.
Hvis du planlægger at sende en ansøgning om at trække et ladekabel til vejareal, bedes du være opmærksom på følgende:
- Opladning af elbiler bør så vidt muligt ske på egen grund. Kommunen har et ønske om at sikre levetiden for de kommunale fortove. Når vi modtager en ansøgning om anlæg af ladeanordninger i vores veje, vil vi inddrage forholdene på stedet og foretage en konkret vurdering af det ansøgte, herunder om det er muligt at oplade på egen grund. Hvis vi kommer frem til, at det efter vores vurdering er muligt at foretage opladningen på egen grund, vil dette indgå i vores vurdering af, om der kan gives en tilladelse.
- Det er ikke muligt at reservere en privat parkeringsplads på offentligt vejareal og som udgangspunkt heller ikke på en privat fællesvej
- Ansøger opfordres til, at anordningen registreres i LER.dk (ledningsejerregisteret) for at undgå skader på anordningen i forbindelse med gravearbejde
-
Ansøger der bor på en kommunevej, skal sørge for at tinglyse anordningen på ejendommen, så det er ”den til enhver tid værende ejer af ejendommen”, der har ansvaret for anordningen. Ansøger skal fremsende forslag til servitut til vejmyndighedens tilladelse. Ansøger afholder alle udgifter til udarbejdelse af servitutten og tinglysning af godkendt servitut. Kommunen kan desværre ikke være behjælpelig med tinglysningen. Der findes en vejledning på tinglysningsrettens hjemmeside. Alternativt skal ansøger opfordre kommunen til at man opsøger juridisk bistand til tinglysningen
Eksempel på servitut-tekst
Udfærdiget i anledning af at Lyngby-Taarbæk Kommune har givet tilladelse til at placere anordning til placering af elladekabel i rende i fortov i vejareal ved (adresse). Undertegnede ejere af matr. nr. XX, erklærer herved for os og alle fremtidige ejere af matr. nr. XX, at vi har ansvaret for anordningen i vejarealet herunder etablering, vedligeholdelse og fjernelse af anordningen. Lever anordningen eller brugen af den ikke op til de vilkår, som tilladelsen (dato for tilladelse) er givet på, så kan Lyngby-Taarbæk Kommune tilbagekalde tilladelsen med én måneds varsel og fjerne anordning for ejer af ejendommens regning. Ligeledes skal ejer fjerne anordningen for egen regning, hvis der skal ske ændringer af vejen, som anordningen er til hinder for.
Påtaleberettiget efter denne servitut er Lyngby-Taarbæk Kommune uden hvis skriftlige tilladelse den ikke kan aflyses af tingbogen.
Ansøgning
Ansøgningen skal sendes til Trafik og Mobilitet på e-mail trafikmobilitet@ltk.dk.
Ansøgningen skal indeholde:
- Målfast oversigtstegning, der viser præcis placering af kabelbakke på fortovet
- Redegørelse for anordningens materiale
Se eksempel på oversigtstegning.
Vi opfordrer ansøger til at lade ansøgningen tage udgangspunkt i nedenstående principper:
- Generelle krav til hvad anordningen skal opfylde (-kommunen må ikke pege på et specifikt produkt, så derfor anvendes betegnelsen ”anordning” for en installation, hvor ladekablet føres til vejareal):
- skal ligge i niveau med fortov/rabat
- skal kunne holde til det danske vejr
- må ikke være glat, heller ikke i vådt føre
- må ikke springe op, hvis fodgængere træder på den
- Af hensyn til trafiksikkerhed og tilgængelighed kan der ikke opnås tilladelse til at trække et kabel over separat cykelsti/cykelbane, eller hvor der er konkrete planer om anlæggelse af cykelsti/cykelbane.
- Ladekablet skal trækkes i korteste/mest direkte linje mellem ejendom og kantsten/kørebanekant.
- Etableringen skal ske håndværksmæssigt korrekt – det vil sige i overensstemmelse med retningslinjer beskrevet i DS475 - således at anordningen ikke forringer trafiksikkerheden og fremkommeligheden på vejarealet. Eksempelvis skal kørestolsbrugere og andre tilgængelighedsudfordrede trafikanter kunne passere uhindret på fortovet.
Tilladelse
Såfremt vejmyndigheden vurderer, at der kan gives tilladelse til det ansøgte, så vil tilladelsen blive givet på en række vilkår. Disse kan f.eks. være:
- Det er den til enhver tid ejer af ejendommen, der skal afholde omkostningerne til anordningen: Etablering, vedligeholdelse og eventuel senerefjernelse og reetablering af vejareal, hvis ladestanderen tages permanent ud af brug
- Grundejer har ansvaret for drift- og vedligehold af anordningen. Såfremt anordningen beskadiges, skal dette bringes i orden hurtigst muligt – ellers bortfalder tilladelsen. Grundejer bliver erstatningspligtig hvis anordningen er årsag til faldulykke med erstatningskrav
- Når ladestanderen ikke benyttes, skal ladekablet opbevares på egen matrikel og må IKKE befinde sig på vejareal.
- Tilladelsen er kun gyldig, hvis der indhentes gravetilladelse jf. privatvejslovens § 67/vejlovens § 73. Gravetilladelsen ansøges gennem virk.dk
Eksempler på anordninger der har fået tilladelse i LTK
Kommunen har erfaring med, at en rist i stål eller plast kan give sig/trykkes skæv. Idet anordningen skal kunne holde til det danske vejr og den trafik, der er på vejen, anbefaler kommunen, at der anvendes en støbejernsrist, som placeres på en betonrende i fiberforstærket, vandtæt beton.

Eksempel på anordning der har fået tilladelse i Lyngby-Taarbæk
Opdateres efterhånden som forvaltningen udsteder tilladelser
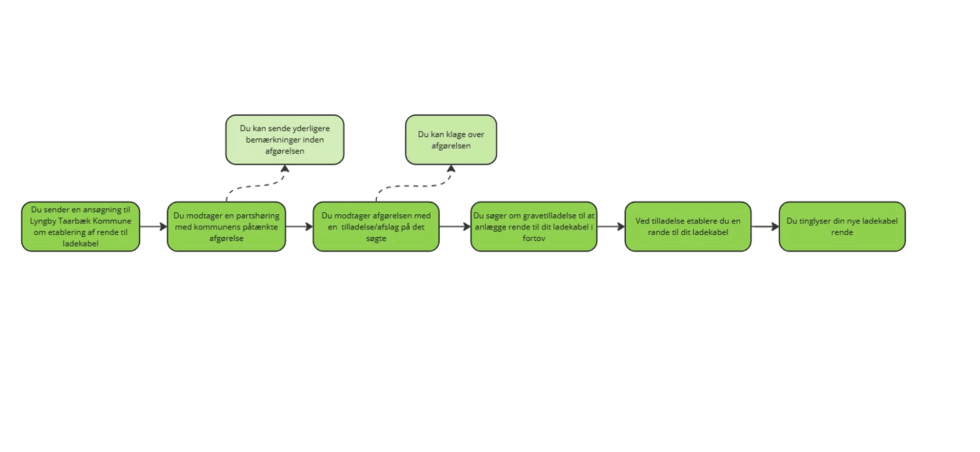
Nedenfor ses processen i forbindelse med ansøgning om placering af ladekabel

Proces for ladekabel
Spørgsmål
Hvis du har yderligere spørgsmål, er du velkommen til at kontakte os på e-mail trafikmobilitet@ltk.dk.
Kontakt
Telefontider
Mandag | 09:00 – 14:00 |
---|---|
Tirsdag | 09:00 – 14:00 |
Onsdag | 09:00 – 14:00 |
Torsdag | 09:00 – 15:00 |
Fredag | 09:00 – 13:30 |
Lørdag | Lukket |
Søndag | Lukket |
Lukket Åben
Lyngby Rådhus
Lyngby Torv 17
2800 Kgs. Lyngby